Эпизод 39.
Заметки к эпизоду
- Тестовый сервер WebSocket
- Проверка через Postman
- Сравнение настроек HTTP (REST API) и WebSocket
- Архитектура в нотации C4 с WebSocket

WebSocket встречается всё чаще. И понимать его хотя бы на базовом уровне уже важно почти всем специалистам, включая системных аналитиков. Особенно если вы работаете (или хотите работать) в продуктовых командах и микросервисной архитектуре.
Там, где есть чаты, одновременная работа пользователей и любые обновления в реальном времени, WebSocket API появляется очень быстро.
Telegram-канал сообщества: https://t.me/getanalysts
В этом эпизоде разберём:
как работает WebSocket и чем он отличается от HTTP;
как встроить WebSocket в архитектуру и как он сочетается с API Gateway;
какие риски важно учесть аналитику: нагрузка, масштабирование и другие нефункциональные требования;
и в чём реальные плюсы от WebSocket.
Эпизод будет полезен системным аналитикам, которые хотят уверенно описывать WebSocket в требованиях и заранее понимать, какие технические риски и ограничения проявятся в проде.
Тайм-коды эпизода:
00:18 | Знакомство со спикером + кейс Dion: где WebSocket нужен в продукте.
05:03 | Про WebSocket простыми словами: где и когда нужен.
07:57 | Как работает WebSocket: установка соединения (HTTP Upgrade) и обмен сообщениями. Отличия от HTTP.
14:37 | Примеры реальных кейсов, где нужен WebSocket.
20:50 | Архитектура WebSocket: монолит vs отдельный сервис (масштабирование).
27:10 | Как работают WebSocket и API Gateway в связке.
30:52 | Преимущества и недостатки WebSocket.
35:00 | Требования к WebSocket API от системного аналитика: пример ТЗ / постановки задачи.
38:44 | С чего начинать изучение WebSocket: практические рекомендации.
Веб-сервер для тестирования WebSocket API:
https://echo.websocket.org/
wss://echo.websocket.org/
Внимание, для тестирования API рекомендуется установить приложение Postman на ваш компьютер, так как без установки приложения WebSocket в браузерной версии работать не будет.
Загрузка приложения Postman:
https://www.postman.com/downloads/
Или установите Postman-агента, чтобы работать в браузере:
https://www.postman.com/downloads/postman-agent/.







WebSocket запрос:

HTTP (REST API) запрос:
Заголовки:

Настройка тела сообщения.

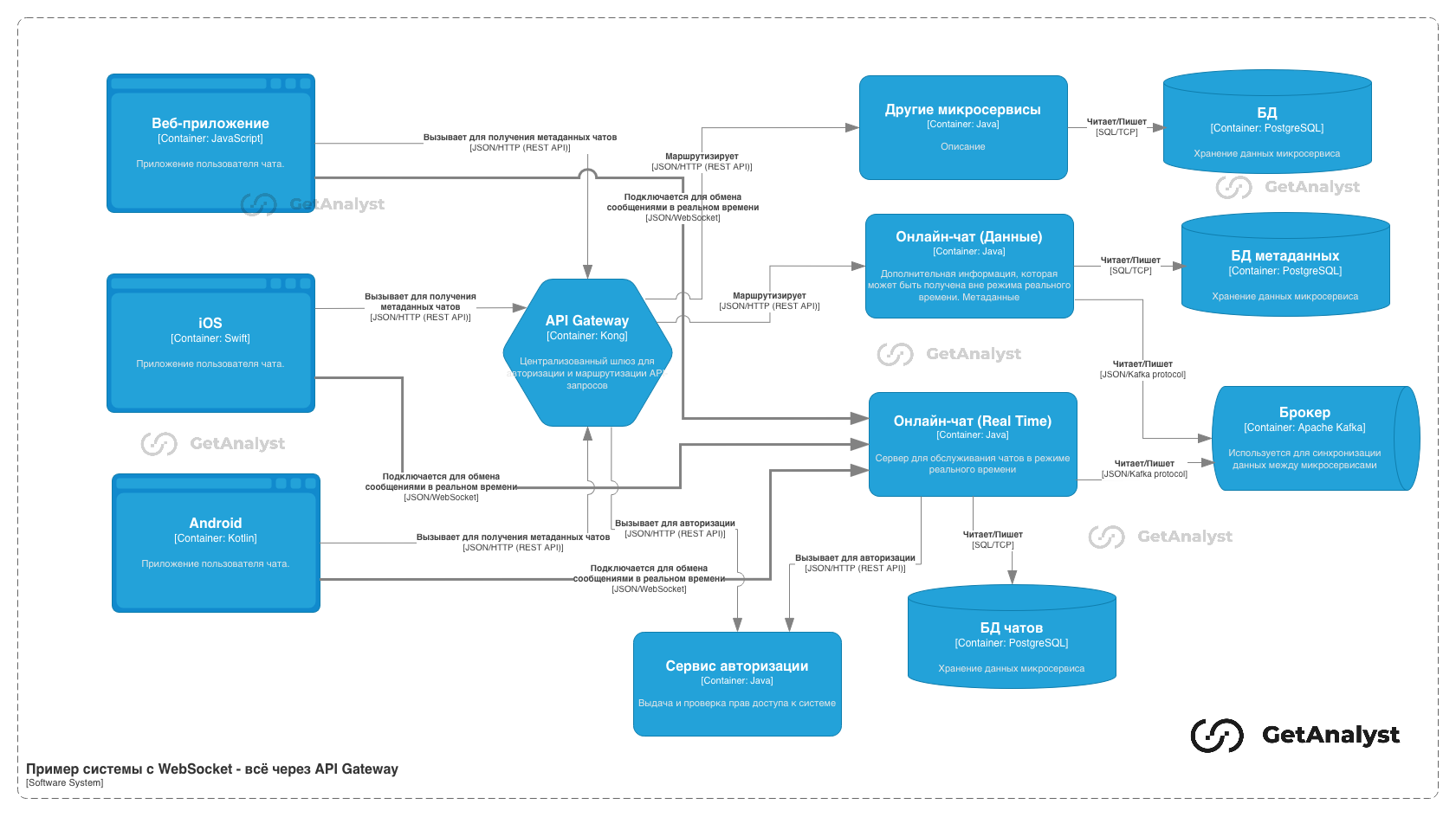
Все запросы проходят через API Gateway:

Запросы от клиентов (Frontend) по WebSocket идут напрямую к соответствующему сервису, чтобы не создавать нагрузку на центральный API Gateway и не перегружать его.

Получайте полезные материалы и учитесь новому каждый день в наших социальных сетях.
*Instagram и LinkedIn — запрещенные на территории РФ организации
Мы используем файлы cookie, для персонализации сервисов и повышения удобства пользования сайтом. Если вы не согласны на их использование, поменяйте настройки браузера.